Definicija. Linearni program (LP) je optimizacijski problem, kjer so ciljna funkcija in vsi pogoji linearni.
Primer.
\[\begin{aligned} \min \ 2x_1 - 3x_2 + 2x_3 \\[1ex] \text{p.p.} \quad x_1 + 2x_2 - x_3 &\le 4 \\ x_1 + 5x_2 + 2x_3 &\ge 2 \\ 2x_1 - 3x_2 - 4x_3 &= 1 \\ x_1 &\ge 0 \\ x_3 &\le 0 \end{aligned}\]
Definicija. Linearni program je v standardni obliki, če
Trditev. Vsak linearni program lahko ekvivalentno zapišemo v standardni obliki.
Dokaz.
</span>
Zapišimo prejšnji primer v standardni obliki.
\[\begin{aligned} \max \ -2x_1 + 3x^+_2 - 3x^-_2 + 2x'_3 \\[1ex] \text{p.p.} \quad x_1 + 2x^+_2 - 2x^-_2 + x'_3 &\le 4 \\ -x_1 - 5x^+_2 + 5x^-_2 + 2x'_3 &\le -2 \\ 2x_1 - 3x^+_2 + 3x^-_2 + 4x'_3 &\le 1 \\ -2x_1 + 3x^+_2 - 3x^-_2 - 4x'_3 &\le -1 \\ x_1, x^+_2, x^-_2, x'_3 &\ge 0 \end{aligned}\]V splošnem lahko zapišemo linearni program v standardni obliki kot
\[\begin{aligned} \max \ c_1 x_1 + c_2 x_2 + \dots + c_n x_n \\[1ex] \text{p.p.} \quad a_{11} x_1 + a_{12} x_2 + \dots + a_{1n} x_n &\le b_1 \\ a_{21} x_1 + a_{22} x_2 + \dots + a_{2n} x_n &\le b_2 \\ &\ \ \vdots \\ a_{m1} x_1 + a_{m2} x_2 + \dots + a_{mn} x_n &\le b_m \\ x_1, x_2, \dots, x_n &\ge 0 \end{aligned}\]Definirajmo:
\[x = \begin{bmatrix} x_1 \\ x_2 \\ \vdots \\ x_n \end{bmatrix}, \quad c = \begin{bmatrix} c_1 \\ c_2 \\ \vdots \\ c_n \end{bmatrix} \in \mathbb{R}^n, \quad b = \begin{bmatrix} b_1 \\ b_2 \\ \vdots \\ b_m \end{bmatrix} \in \mathbb{R}^m, \quad A = [a_{ij}]_{i,j=1}^{m,n} \in \mathbb{R}^{m \times n}\]Potem lahko zapišemo linearni program v matrični obliki:
\[\begin{aligned} \max \ c^\top x \\[1ex] \text{p.p.} \quad A x &\le b \\ x &\ge 0 \end{aligned}\]Definicija. Množica $A \subseteq \mathbb{R}^n$ je konveksna, če za vsaka $x, y \in A$ in vsak $\lambda \in [0, 1]$ velja $(1 - \lambda) x + \lambda y \in A$.
$\sum_{i=1}^k \alpha_i x_i$ z $\sum_{i=1}^k \alpha_i = 1$ in $\alpha_i \ge 0$ ($1 \le i \le k$) je konveksna kombinacija točk $x_i$ ($1 \le i \le k$).
Polprostor v $\mathbb{R}^n$ je konveksen:
\[\begin{aligned} a_1 x_1 + a_2 x_2 + \dots + a_n x_n &\le b &&/ \cdot (1 - \lambda) \\ a_1 y_1 + a_2 y_2 + \dots + a_n y_n &\le b &&/ \cdot \lambda \\ a_1 ((1-\lambda) x_1 + \lambda y_1) + \dots + a_n ((1-\lambda) x_n + \lambda y_n) &\le (1-\lambda) b + \lambda b = b \end{aligned}\]$\Rightarrow$ $(1-\lambda) x + \lambda y$ je tudi v polprostoru.
Trditev. Presek konveksnih množic je konveksen: $A_i$ ($i \in I$) konveksne $\Rightarrow \bigcap_{i \in I} A_i$ konveksna.
Dokaz. Preveriti moramo: za vsaka $x, y \in \bigcap_{i \in I} A_i$ in vsak $\lambda \in [0, 1]$ velja $\forall i \in I: (1-\lambda) x + \lambda y \in A_i$. To je res, ker so množice $A_i$ ($i \in I$) konveksne.
Unija konveksnih množic ni nujno konveksna!
Trditev. Naj bo $\Pi = (\Omega, f, \max)$ linearni program. Potem velja:
Dokaz.
Če optimalnih rešitev ni, potem je množica optimalnih rešitev prazna, torej konveksna. Sicer naj bo $c$ optimalna vrednost. Potem je množica optimalnih rešitev enaka
\[\lbrace x \in \Omega \mid f(x) = c \rbrace\]in je zato konveksna množica.
</span>
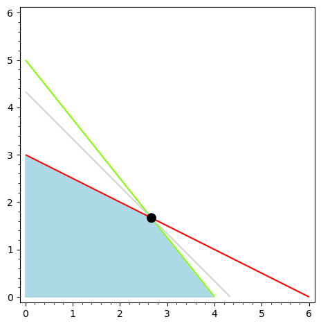
Primer.
\[\begin{aligned} \max \ x + y \\[1ex] \text{p.p.} \quad x + 2y &\le 6 \\ 5x + 4y &\le 20 \\ x, y &\ge 0 \end{aligned}\]</span>

</span>
</span>
Denimo, da imamo linearni program v standardni obliki
\[\begin{aligned} \max \ c^\top x \\[1ex] \text{p.p.} \quad A x &\le b \\ x &\ge 0 \end{aligned}\]kjer velja
Dan je sledeči linearni program.
\[\begin{aligned} \max &\ & 400 x_1 + 600 x_2 + 480 x_3 \\[1ex] \text{p.p.} && x_1 + x_2 + x_3 &\le 50 \\ && 60 x_1 + 80 x_2 + 100 x_3 &\le 5000 \\ && 240 x_1 + 400 x_2 + 320 x_3 &\le 24000 \\ && x_1, x_2, x_3 &\ge 0 \end{aligned}\]Ciljno funkcijo in omejitve lahko skaliramo brez vpliva na pomen spremenljivk:
\[\begin{aligned} \max &\ & 10 x_1 + 15 x_2 + 12 x_3 \\[1ex] \text{p.p.} && x_1 + x_2 + x_3 &\le 50 \\ && 3 x_1 + 4 x_2 + 5 x_3 &\le 250 \\ && 3 x_1 + 5 x_2 + 4 x_3 &\le 300 \\ && x_1, x_2, x_3 &\ge 0 \end{aligned}\]</span>
Neenakosti spremenimo v enakosti z uvedbo novih nenegativnih spremenljivk.
Prvi slovar:
\[\begin{aligned} x_4 &= 50 - x_1 - x_2 - x_3 \\ x_5 &= 250 - 3 x_1 - 4 x_2 - 5 x_3 \\ x_6 &= 300 - 3 x_1 - 5 x_2 - 4 x_3 \\ \hline z &= 10 x_1 + 15 x_2 + 12 x_3 \end{aligned}\]V zgornjem sistemu enačb nastopajo sledeče spremenljivke:
</span>
Slovar je izražava $m$ izmed spremenljivk $x_1, x_2, \dots, x_{n+m}$ (bazne spremenljivke) in funkcionala $z$ z ostalimi izmed spremenljivk (nebazne spremenljivke).
V prvem slovarju velja:
Slovar je dopusten, če so konstantni koeficienti baznih spremenljivk nenegativni. Prvi slovar je dopusten zaradi predpostavke $b \ge 0$.
Dopusten slovar nam da bazno dopustno rešitev, ki jo dobimo tako, da nebaznim spremenljivkam dodelimo vrednost $0$.
Izberemo nebazno spremenljivko s pozitivnim koeficientom pri funkcionalu $z$. Če je kandidatov več, izberemo poljubnega. Pogosto uporabljamo:
Izbrani spremenljivki pravimo vstopna spremenljivka.
V našem primeru za vstopno spremenljivko izberemo $x_2$ (sta pa tudi $x_1$ in $x_3$ kandidata).
\[\begin{aligned} x_4 &= 50 - x_1 - x_2 - x_3 & \leftarrow x_2 &\le 50 \\ x_5 &= 250 - 3 x_1 - 4 x_2 - 5 x_3 & x_2 &\le {250 \over 4} = {125 \over 2} \\ x_6 &= 300 - 3 x_1 - 5 x_2 - 4 x_3 & x_2 &\le {300 \over 5} = 60 \\ \hline z &= 10 x_1 + 15 \underline{x_2} + 12 x_3 \end{aligned}\]Edini kandidat za izstopno spremenljivko je $x_4$.
Rešimo enačbo za vstopno spremenljivko in vstavimo v enačbe za ostale bazne spremenljivke in funkcional $z$:
\[\begin{aligned} x_2 &= 50 - x_1 - x_3 - x_4 \\ x_5 &= 250 - 3 x_1 - 4 (50 - x_1 - x_3 - x_4) - 5 x_3 \\ &= 50 + x_1 - x_3 + 4 x_4 \\ x_6 &= 300 - 3 x_1 - 5 (50 - x_1 - x_3 - x_4) - 4 x_3 \\ &= 50 + 2 x_1 + x_3 + 5 x_4 \\ \hline z &= 10 x_1 + 15 (50 - x_1 - x_3 - x_4) + 12 x_3 = \\ &= 750 - 5 x_1 - 3 x_3 - 15 x_4 \end{aligned}\]Konstantni koeficient bazne spremenljivke je enak $0$:
\[\begin{aligned} &\vdots \\ x_j &= 0 + \ldots - 3 x_i + \ldots & \leftarrow x_i \le 0 \\ &\vdots \\ \hline z &= 10 + \ldots + 4 \underline{x_i} + \ldots \end{aligned}\]Vrednost v bazni dopustni rešitvi se ne poveča - izrojen korak.
Nobena vrstica na omejuje vstopne spremenljivke:
\[\begin{aligned} &\vdots \\ x_j &= \ldots + 3 x_i + \ldots & x_i \le \infty \\ &\vdots \\ \hline z &= \ldots + 4 \underline{x_i} + \ldots \end{aligned}\]Kako iz zadnjega slovarja za optimalni problem dobimo vse optimalne rešitve?
Denimo, da imamo sledeči zadnji slovar.
\[\begin{aligned} x_2 &= 40 - {2 \over 3} x_1 - {4 \over 5} x_3 - {1 \over 15} x_6 \\ x_4 &= 10 - {1 \over 3} x_1 - {1 \over 5} x_3 + {1 \over 15} x_6 \\ x_5 &= 90 - {1 \over 3} x_1 - {9 \over 5} x_3 + {4 \over 15} x_6 \\ \hline z &= 200 - {1 \over 3} x_1 - {1 \over 3} x_6 \end{aligned}\]
</span>
</span>
</span>
</span>
Ali se simpleksna metoda vedno ustavi? NE.
Primer. (Klee-Minty) Za $n = 3$:
\[\begin{aligned} \max &\ & 100 x_1 + 10 x_2 + x_3 \\[1ex] \text{p.p.} && x_1 &\le 1 \\ && 20 x_1 + x_2 &\le 100 \\ && 200 x_1 + 20 x_2 + x_3 &\le 10000 \\ && x_1, x_2, x_3 &\ge 0 \end{aligned}\]Obstajajo algoritmi za reševanje linearnih programov, ki so dokazljivo polinomski.
Uporabljamo jo za linearne programe v standardni obliki, za katere ne velja $b \ge 0$.
Imamo dve vitaminski tableti, Polivit in Oligovit, ki vsebujejo različne količine vitaminov A, B in C.
| A | B | C | cena za tableto | |
|---|---|---|---|---|
| Polivit | 1 | 4 | 1 | 12 |
| Oligovit | 1 | 1 | 2 | 10 |
| dnevne potrebe | 7 | 13 | 8 |
Kako najceneje zadostiti dnevnim potrebam?
Zapišimo kot linearni program.
\[\begin{aligned} \min &\ & 12 x_1 + 10 x_2 \\[1ex] \text{p.p.} && x_1 + x_2 &\ge 7 \\ && 4 x_1 + x_2 &\ge 13 \\ && x_1 + 2 x_2 &\ge 8 \\ && x_1, x_2 &\ge 0 \end{aligned}\]Zapišimo še ekvivalentni linearni program v standardni obliki.
\[\begin{aligned} \max &\ & -12 x_1 - 10 x_2 \\[1ex] \text{p.p.} && -x_1 - x_2 &\le -7 \\ && -4 x_1 - x_2 &\le -13 \\ && -x_1 - 2 x_2 &\le -8 \\ && x_1, x_2 &\ge 0 \end{aligned}\]</span>
Ker v zgornjem linearnem programu velja $b \not\ge 0$, zapišimo še pomožni problem prve faze:
\[\begin{aligned} && \min \ x_0 \\[1ex] \text{p.p.} && -x_1 - x_2 &\le -7 + x_0 \\ && -4 x_1 - x_2 &\le -13 + x_0 \\ && -x_1 - 2 x_2 &\le -8 + x_0 \\ && x_0, x_1, x_2 &\ge 0 \end{aligned}\]Zapišimo začetni slovar za prvo fazo - ta slovar ni dopusten:
\[\begin{aligned} x_3 &= -7 + x_0 + x_1 + x_2 \\ x_4 &= -13 + x_0 + 4 x_1 + x_2 \\ x_5 &= -8 + x_0 + x_1 + 2 x_2 \\ \hline w &= -x_0 \end{aligned}\]V prvem koraku prve faze v bazo vstopi $x_0$, izstopi pa spremenljivka z najmanjšim (najbolj negativnim) konstantnim členom - v našem primeru $x_4$:
\[\begin{aligned} x_0 &= 13 - 4 x_1 - x_2 + x_4 & \leftarrow x_2 &\le 13 \\ x_3 &= 6 - 3 x_1 + x_4 & x_2 &\le \infty \\ x_5 &= 5 - 3 x_1 + x_2 + x_4 & x_2 &\le \infty \\ \hline w &= -13 + 4 x_1 + \underline{x_2} - x_4 \end{aligned}\]V našem primeru po metodi največjega povečanja izberemo $x_2$ za vstopno spremenljivko in $x_0$ za izstopno spremenljivko.
\[\begin{aligned} x_2 &= 13 - x_0 - 4 x_1 + x_4 \\ x_3 &= 6 - 3 x_1 + x_4 \\ x_5 &= 18 - x_0 - 7 x_1 + 2 x_4 \\ \hline w &= -x_0 \end{aligned}\]Začetni slovar druge faze dobimo tako, da v zadnjem slovarju prve faze vzamemo $x_0 = 0$ in vstavimo prvotne bazne spremenljivke v funkcional $z$:
\[\begin{aligned} x_2 &= 13 - 4 x_1 + x_4 \\ x_3 &= 6 - 3 x_1 + x_4 \\ x_5 &= 18 - 7 x_1 + 2 x_4 \\ \hline z &= -12 x_1 - 10 (13 - 4 x_1 + x_4) \\ &= -130 + 28 x_1 - 10 x_4 \end{aligned}\]
$x_1$ vstopi, $x_3$ izstopi:
\[\begin{aligned} x_1 &= 2 - {1 \over 3} x_3 + {1 \over 3} x_4 \\[-1ex] x_2 &= 13 - 4 \left(2 - {1 \over 3} x_3 + {1 \over 3} x_4\right) + x_4 \\[-1ex] &= 5 + {4 \over 3} x_3 - {1 \over 3} x_4 \\[-1ex] x_5 &= 18 - 7 \left(2 - {1 \over 3} x_3 + {1 \over 3} x_4\right) + 2 x_4 \\[-1ex] &= 4 + {7 \over 3} x_3 - {1 \over 3} x_4 \\ \hline z &= -130 + 28 \left(2 - {1 \over 3} x_3 + {1 \over 3} x_4\right) - 10 x_4 \\[-1ex] &= -74 - {28 \over 3} x_3 - {2 \over 3} x_4 \end{aligned}\]</span>
Imamo zadnji slovar druge faze, preberemo optimalno rešitev:
Prva faza se vedno konča, ko ne moremo več izbrati vstopne spremenljivke (ker je problem omejen).

Naj bo $\Pi$ linearni program
\[\begin{aligned} \max &\ & 10 x_1 + 15 x_2 + 12 x_3 \\[1ex] \text{p.p.} && x_1 + x_2 + x_3 &\le 50 &/ \cdot y_4 \ge 0 \\ && 3 x_1 + 4 x_2 + 5 x_3 &\le 250 &/ \cdot y_5 \ge 0 \\ && 3 x_1 + 5 x_2 + 4 x_3 &\le 300 &/ \cdot y_6 \ge 0 \\ && x_1, x_2, x_3 &\ge 0 \end{aligned}\]Iščemo zgornje meje za ciljno funkcijo:
\[(y_4 + 3 y_5 + 3 y_6) x_1 + (y_4 + 4 y_5 + 5 y_6) x_2 + (y_4 + 5 y_5 + 4 y_6) x_3 \le 50 y_4 + 250 y_5 + 300 y_6\]Če velja
\[\begin{aligned} y_4 + 3 y_5 + 3 y_6 &\ge 10, \\ y_4 + 4 y_5 + 5 y_6 &\ge 15, \\ y_4 + 5 y_5 + 4 y_6 &\ge 12, \end{aligned}\]potem
\[10 x_1 + 15 x_2 + 12 x_3 \le 50 y_4 + 250 y_5 + 300 y_6.\]Hočemo čim manjšo zgornjo mejo.
Prvotnemu linearnemu programu $\Pi$ dodelimo dualni linearni program $\Pi’$:
\[\begin{aligned} \min &\ & 50 y_4 + 250 y_5 + 300 y_6 \\[1ex] \text{p.p.} && y_4 + 3 y_5 + 3 y_6 &\ge 10 \\ && y_4 + 4 y_5 + 5 y_6 &\ge 15 \\ && y_4 + 5 y_5 + 4 y_6 &\ge 12 \\ && y_4, y_5, y_6 &\ge 0 \end{aligned}\]Definicija. Za prvotni linearni program $\Pi$ je njegov dualni linearni program $\Pi’$, kjer je
</span>
\[\begin{aligned} \min \ b^\top y \\[1ex] \text{p.p.} \quad A^\top y &\ge c \\ y &\ge 0 \end{aligned}\]
</span> </span>
</span>
\[\begin{aligned} \min \ \sum_{i=1}^m b_i y_{n+i} \\[1ex] \text{p.p.} \quad \sum_{i=1}^m a_{ij} y_{n+i} &\ge c_j & (1 &\le j \le n) \\ y_{n+i} &\ge 0 & (1 &\le i \le m) \end{aligned}\]
</span> </span>
</span>
Trditev. $\Pi’’ = \Pi$.
Dokaz.
Zapišimo $\Pi’$ v standardni obliki.
\[\begin{aligned} \max \ -b^\top y \\[1ex] \text{p.p.} \quad -A^\top y &\le -c \\ y &\ge 0 \end{aligned}\]</span>
Potem je $\Pi’’$ sledeči LP:
\[\begin{aligned} \min \ -c^\top x \\[1ex] \text{p.p.} \quad -A x &\ge -b \\ x &\ge 0 \end{aligned}\]</span> </span>
Če je $x$ dopustna rešitev za $\Pi$ in $y$ dopustna rešitev za $\Pi’$, potem velja $c^\top x \le b^\top y$.
Dokaz.
\[\begin{aligned} c^\top x &\le (A^\top y)^\top x & (A^\top y &\ge c, x \ge 0) \\ &= y^\top A x \\ &\le y^\top b & (Ax &\le b, y \ge 0) \\ &= b^\top y \end{aligned}\]Posledica 1. Če sta $x$ in $y$ dopustni rešitvi za $\Pi$ oziroma $\Pi’$, za kateri velja $c^\top x = b^\top y$, potem sta $x$ in $y$ optimalni rešitvi za $\Pi$ oziroma $\Pi’$.
Dokaz. $b^\top y$ je zgornja meja za $c^\top x$, to zgornjo mejo dosežemo. $c^\top x$ je spodnja meja za $b^\top y$, to spodnjo mejo dosežemo.
Opomba. S to posledico lahko preverimo optimalnost ponujenih dopustnih rešitev $x$, $y$, za kateri velja $c^\top x = b^\top y$.
Posledica 2. Če je $\Pi$ neomejen problem, je $\Pi’$ nedopusten problem.
Dokaz. Če je $\Pi’$ dopusten, imamo zgornjo mejo za ciljno funkcijo $\Pi$, protislovje.
Zadnji slovar za problem kmetije:
\[\begin{aligned} x_2 &= 50 - x_1 - x_3 - x_4 \\ x_5 &= 50 + x_1 - x_3 + 4 x_4 \\ x_6 &= 50 + 2 x_1 + x_3 + 5 x_4 \\ \hline z &= 750 - 5 x_1 - 0 x_2 - 3 x_3 - 15 x_4 - 0 x_5 - 0 x_6 \end{aligned}\]Zadnji slovar za dual problema kmetije:
\[\begin{aligned} y_1 &= 5 + y_2 - y_5 - 2 y_6 \\ y_3 &= 3 + y_2 + y_5 - y_6 \\ y_4 &= 15 + y_2 - 4 y_5 - 5 y_6 \\ \hline z &= -750 - 0 y_1 - 50 y_2 - 0 y_3 - 0 y_4 - 50 y_5 - 50 y_6 \end{aligned}\]Videti je, da so koeficienti dopolnilnih spremenljivk v zadnjem slovarju ravno negacija optimalne rešitve dualnega problema.
</span>
Simpleksna metoda za $\Pi$ se konča z zadnjim slovarjem z
\[z = z^\ast + \sum_{j=1}^{n+m} c^\ast_j x_j = \sum_{j=1}^n c_j x^\ast_j + \sum_{j=1}^n c^\ast_j x_j + \sum_{i=1}^m c^\ast_{n+i} x_{n+i},\]kjer velja $c^\ast_j \le 0$ ($1 \le j \le n+m$) in $c^\ast_j = 0$, če je $x_j$ bazna spremenljivka.
Velja
\[\begin{aligned} z &= \sum_{j=1}^n c_j x^\ast_j + \sum_{j=1}^n c^\ast_j x_j + \sum_{i=1}^m (-y^\ast_{n+i}) \left(b_i - \sum_{j=1}^n a_{ij} x_j\right) \\ &= \left(\sum_{j=1}^n c_j x^\ast_j - \sum_{i=1}^m b_i y^\ast_{n+i}\right) + \sum_{j=1}^n c^\ast_j x_j + \sum_{j=1}^n \left(\sum_{i=1}^m a_{ij} y^\ast_{n+i}\right) x_j \\ &= \left(\sum_{j=1}^n c_j x^\ast_j - \sum_{i=1}^m b_i y^\ast_{n+i}\right) + \sum_{j=1}^n \left(c^\ast_j + \sum_{i=1}^m a_{ij} y^\ast_{n+i}\right) x_j \\ \end{aligned}\]Ker velja $z = \sum_{j=1}^n c_j x_j$, sledi
\[\begin{aligned} \sum_{j=1}^n c_j x^\ast_j - \sum_{i=1}^m b_i y^\ast_{n+i} &= 0, \\ c^\ast_j + \sum_{i=1}^m a_{ij} y^\ast_{n+i} &= c_j & (1 \le j \le n). \end{aligned}\]KID: $\Pi$ optimalen $\Rightarrow \Pi’$ optimalen z isto optimalno vrednostjo
Imamo torej sledeče možnosti:
| $\Pi$ \ $\Pi’$ | nedopusten | neomejen | optimalen |
|---|---|---|---|
| nedopusten | ✔ | ✔ | ✗ (KID) |
| neomejen | ✔ | ✗ (ŠID) | ✗ (KID/ŠID) |
| optimalen | ✗ (KID) | ✗ (KID/ŠID) | ✔ |
\[\begin{aligned} \Pi: \\[1ex] \max &\ & 2x_1 - x_2 \\ \text{p.p.} && -x_1 + x_2 &\le -2 \\ && x_1 - x_2 &\le 1 \\ && x_1, x_2 &\ge 0 \end{aligned}\]
</span>
\[\begin{aligned} \Pi': \\[1ex] \min &\ & -2y_3 + y_4 \\ \text{p.p.} && -y_3 + y_4 &\ge 2 \\ && y_3 - y_4 &\ge -1 \\ && y_3, y_4 &\ge 0 \end{aligned}\]
</span>
</span>
Izrek. Za linearna programa $\Pi$ in $\Pi’$ velja natanko ena od sledečih možnosti:
Potem sta $x$ in $y$ optimalni rešitvi za $\Pi$ oziroma $\Pi’$ natanko tedaj, ko velja
\[\begin{aligned} \forall i &\in \lbrace 1, \dots, m \rbrace: & \Big(\sum_{j=1}^n a_{ij} x_j &= b_i &&\lor& y_{n+i} &= 0\Big) \quad \text{in} \\ \forall j &\in \lbrace 1, \dots, n \rbrace: & \Big(x_j &= 0 &&\lor& \sum_{i=1}^m a_{ij} y_{n+i} &= c_j\Big). \end{aligned}\]Ekvivalentno: potem sta $x$ in $y$ optimalni rešitvi za $\Pi$ oziroma $\Pi’$ natanko tedaj, ko velja
\[\begin{aligned} \forall i &\in \lbrace 1, \dots, m \rbrace: & \Big(\sum_{j=1}^n a_{ij} x_j &< b_i &&\Rightarrow& y_{n+i} &= 0\Big) \quad \text{in} \\ \forall j &\in \lbrace 1, \dots, n \rbrace: & \Big(x_j &> 0 &&\Rightarrow& \sum_{i=1}^m a_{ij} y_{n+i} &= c_j\Big). \end{aligned}\]Po Posledici 1 in KID sta $x, y$ optimalni za $\Pi, \Pi’$ natanko tedaj, ko velja $L = D$, kar je enakovredno
\[\begin{aligned} \forall j: c_j x_j = \left(\sum_{i=1}^m a_{ij} y_{n+i}\right) x_j &\ \land \ \forall i: \left(\sum_{j=1}^n a_{ij} x_j\right) y_{n+i} = b_i y_{n+i} \\ \Leftrightarrow \quad \forall j: \left(c_j - \sum_{i=1}^m a_{ij} y_{n+i}\right) x_j = 0 &\ \land \ \forall i: \left(b_i - \sum_{j=1}^n a_{ij} x_j\right) y_{n+i} = 0 \end{aligned}\]Pokaži, da je $x = (0, 50, 0)$ optimalna rešitev problema kmetije.
1. korak: preverimo, da je ponujena rešitev dopustna.
\[\begin{aligned} 0 + 50 + 0 &= 50 \\ 3 \cdot 0 + 4 \cdot 50 + 5 \cdot 0 &< 250 \\ 3 \cdot 0 + 5 \cdot 50 + 4 \cdot 0 &< 300 \end{aligned}\]2. korak: za vsako neenakost, ki je izpolnjena z $<$, pripadajoči dualni spremenljivki dodelimo vrednost $0$.
\[y_5 = y_6 = 0\]3. korak: za vsako pozitivno vrednost v rešitvi postavimo enačaj v pripadajoči neenakosti.
\[y_4 + 4 y_5 + 5 y_6 = 15\]4. korak: rešimo sistem iz korakov 2 in 3 ter preverimo dopustnost rešitve.
Primer. Problem kmetije:
\[\begin{aligned} x_1^\ast = 0 \qquad x_2^\ast = 50 \qquad x_3^\ast &= 0 \\[1ex] z^\ast = 10 \cdot 0 + 15 \cdot 50 + 12 \cdot 0 &= 750 & \text{(zaslužek v 40 €)} \\[1ex] 0 + 50 + 0 &= 50 & \text{(zemlja v ha)} \\ 3 \cdot 0 + 4 \cdot 50 + 5 \cdot 0 &< 250 & \text{(delovna sila v 20 človek-urah)} \\ 3 \cdot 0 + 5 \cdot 50 + 4 \cdot 0 &< 300 & \text{(kapital v 80 €)} \end{aligned}\]Ne izplača se nam najeti več delovne sile ali vzeti kredita. Morda se nam izplača dokupiti dodatno zemljo.
\[y_4^\ast = 15 \qquad y_5^\ast = 0 \qquad y_6^\ast = 0\]
Izrek. Naj bo $\Pi$ prvotni linearni program kot zgoraj z neizrojeno bazno optimalno rešitvijo (tj., v pripadajočem slovarju so vsi konstantni členi pri baznih spremenljivkah pozitivni), in $\Pi’$ njegov dual. Potem obstaja $\epsilon > 0$, da velja
\[\vert \Delta b \vert < \epsilon \ \Rightarrow \ \Delta z^\ast = \sum_{i=1}^m y_{n+i}^\ast \Delta b_i,\]kjer je $y^\ast$ optimalna rešitev $\Pi’$ ter sta $\Delta b$ in $\Delta z^\ast$ spremembi desne strani in optimalne vrednosti.
V našem primeru: $\Delta z^\ast = 15 \, \Delta b_1$ za $\vert \Delta b \vert < \epsilon$. Zemljo se nam splača kupiti po ceni največ $15 \cdot 40$ €/ha = $600$ €/ha.
Torej: optimalne vrednosti duala nam dajo “tržno”/”pošteno”/sprejemljivo ceno surovin.
</span>
Izrek. Naj bo $\Pi$ linearni program v spodnji obliki. Potem je njegov dual $\Pi’$:
\[\begin{aligned} \max \ \sum_{j=1}^n c_j x_j \\[1ex] \text{p.p.} \quad \sum_{j=1}^n a_{ij} x_j &\le b_i & (1 &\le i \le m') \\ \sum_{j=1}^n a_{ij} x_j &= b_i & (m'+1 &\le i \le m) \\ x_j &\ge 0 & (1 &\le j \le n') \end{aligned}\]
</span>
\[\begin{aligned} \min \ \sum_{i=1}^m b_i y_{n+i} \\[1ex] \text{p.p.} \quad \sum_{i=1}^m a_{ij} y_{n+i} &\ge c_j & (1 &\le j \le n') \\ \sum_{i=1}^m a_{ij} y_{n+i} &= c_j & (n'+1 &\le j \le n) \\ y_{n+i} &\ge 0 & (1 &\le i \le m') \end{aligned}\]
</span>
</span>
Potem sta $x$ in $y$ optimalni rešitvi za $\Pi$ oziroma $\Pi’$ natanko tedaj, ko velja
\[\begin{aligned} \forall i &\in \lbrace 1, \dots, m' \rbrace: & \Big(\sum_{j=1}^n a_{ij} x_j &= b_i &&\lor& y_{n+i} &= 0\Big) \quad \text{in} \\ \forall j &\in \lbrace 1, \dots, n' \rbrace: & \Big(x_j &= 0 &&\lor& \sum_{i=1}^m a_{ij} y_{n+i} &= c_j\Big). \end{aligned}\]
\[\begin{aligned} \Pi: \\[1ex] \max \ 3 x_1 - 2 x_2 \\[1ex] \text{p.p.} \quad x_1 + 4 x_2 &\le 5 \\ 3 x_1 + x_2 &= 4 \\ x_1 &\ge 0 \end{aligned}\]
</span>
\[\begin{aligned} \Pi': \\[1ex] \min \ 5 y_3 + 4 y_4 \\[1ex] \text{p.p.} \quad y_3 + 3 y_4 &\ge 3 \\ 4 y_3 + y_4 &= -2 \\ y_3 &\ge 0 \end{aligned}\]
</span>
</span>
Zapišimo še dual - ta je enakovreden našemu zapisu $\Pi’$:
\[\begin{aligned} \min \ \sum_{i=1}^{m'} b_i y_{n+i} + \sum_{i=m'+1}^m b_i y^+_{n+i} - \sum_{i=m'+1}^m b_i y^-_{n+i} \\ \text{p.p.} \quad \sum_{i=1}^{m'} a_{ij} y_{n+i} + \sum_{i=m'+1}^m a_{ij} y^+_{n+i} - \sum_{i=m'+1}^m a_{ij} y^-_{n+i} &\ge c_j & (1 &\le j \le n') \\[-2ex] \sum_{i=1}^{m'} a_{ij} y_{n+i} + \sum_{i=m'+1}^m a_{ij} y^+_{n+i} - \sum_{i=m'+1}^m a_{ij} y^-_{n+i} &\ge c_j & (n'+1 &\le j \le n) \\[-2ex] -\sum_{i=1}^{m'} a_{ij} y_{n+i} - \sum_{i=m'+1}^m a_{ij} y^+_{n+i} + \sum_{i=m'+1}^m a_{ij} y^-_{n+i} &\ge -c_j & (n'+1 &\le j \le n) \\[-2ex] y_{n+i} &\ge 0 & (1 &\le i \le m') \\[-2ex] y^+_{n+i}, y^-_{n+i} &\ge 0 & (m'+1 &\le i \le m) \end{aligned}\]